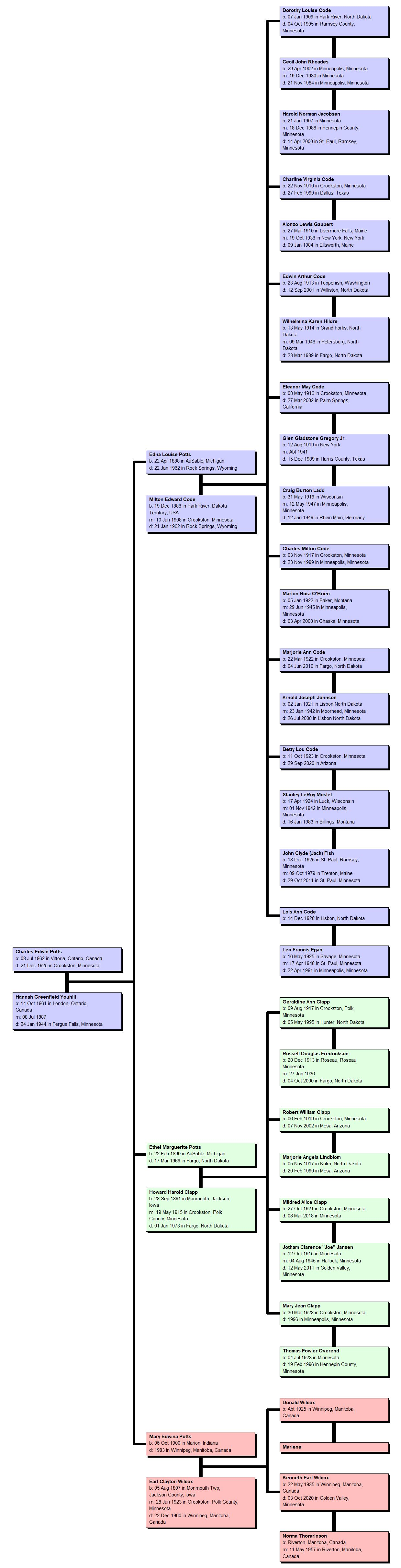
Potts Family Charts¶
Paternal Ancestry of Edna Louise Potts¶

Spouses, Children and Grandchildren¶
Rynaert Potts (1725-1799)¶
Catrina Koppen (abt 1730-1785)¶

Jacob Potts (1761-1838)¶
Susannah Coard¶
Unknown Spouse¶
Catherine Duff¶

LTC Jacob Potts (1785-1867)¶
Rebecca Ann Lockwood¶
Helen Wyckoff¶

Edwin Lockwood Potts (1809-1876)¶
Martha Bell¶

John Edwin Potts (1838-1909)¶
Margaret Wilson¶

Charles Edwin Potts (1862-1925)¶
Hannah Youhill¶
